所属分类:流量系列
产品概述:
安森智能ACFC-D型高压气体超声波流量计专为天然气原料气集输计量,冶金、炼化行业过程气体计量设计,产品计量精度高、量程比宽、始动流量低、工况适应性好,为应用领域用户提供兼具性能和经济性的计量解决方案。
为油气田提供智能化产品、服务和解决方案的国内头部企业。
400-005-8656
--多声道正交对射技术
--DN25~DN400(1”~16”)
--压力等级PN16~PN160
--量程比最高 1:100(1.0级)
--全金属密封的高能量本安型换能器
--集成高精度数字型压力、温度传感器
--流态漩涡、平整率检测
--横向流影响消除
--无可动、阻流部件,没有压降
--多种介质测量(天然气、煤气、氮气等)
--在线声速检验
--几何尺寸动态修正
--多种数据日志(小时、天、月数据自动记录)
--多种事件日志(操作、报警、参数修改)
--国家(中国)型式批准证书
▍ 技术优势
(1)正交、对射式声道布局,工况适应性好
正交声道,有效消除漩涡和不对称流对计量精度的影响;对射式布置提高流量计的抗污能力,不因测量管壁脏污、结露对计量造成影响。
(2)多声道分层设计,实现高精度计量
基于积分理论模型和精确的声道传感器定位,优化积分算法计算截面流量,获得更高的计量精度。
(3)高级智能诊断算法,可靠性高
多声道分层布局,支持了高级智能诊断算法,如信号质量诊断、流态态识别、声速诊断、流速诊断,实现了精度状态实时监测和预警。
(4)直通径设计,无阻流件
计量管道内无阻流件和突出物,无压损,无阻流件磨损造成的精度下降问题和阻流件脱落造成下游仪表损坏风险。
(5)集成高精度宽温数字式压力传感器,维护替换不影响计量精度
内置高精度宽温数字式压力传感器和温度传感器, -20~60℃范围压力测量精度内优于0.1级,保证了结构几何尺寸补偿精度和标况流量转化的精度。
(6)自研钛合金超声换能器
自研钛合金换能器,高耐压、高耐污、抗腐蚀,抗磨损,具有更长的维护周期。
(7)换能器能量高,支持常压计量、负压检定
自研换能器能量透射率高,常压下即可获得满足要求的信噪比,支持常压计量和负压检定。
(8)运行、操作日志记录,计量数据报表存储
内置大容量存储器,完整记录流量计运行日志、操作日志、告警记录,对计量数据按月、日、天、小时统计记录,为用户提供完整的数据溯源依据。
(9)配套ACFC Explorer PC软件 ,实现图形化配置和离线诊断
ACFC Explorer PC软件提供可视化流量计配置和诊断界面,提供加密服务包导出功能,在流量计运行故障时快速收集流量计的运行日志和诊断信息,获取当前状态下流量计原始信号数据,形成加密的文件包;用户可以通过网络将加密服务包提供给厂家,获得厂家快速、专业的技术支持,降低售后时间和成本。
▍ 量程范围

▍ 外形尺寸


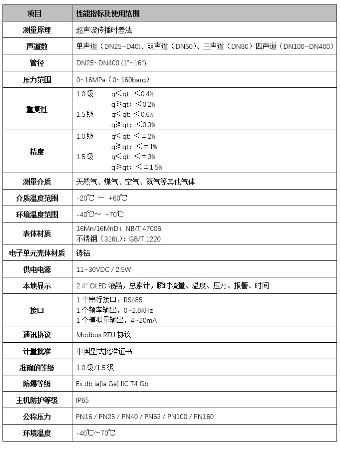
▍ 技术参数

▍ 产品选型
